『動態浮接閘級之ESD防護技術』。
在一完整的細胞元件庫中,輸出驅動級(output buffer)
的推動能力有不同的輸出電流規格,常見的輸出電流規格
是2mA、4mA、8mA、12mA、以及24mA等,其相對應的
輸出驅動級電晶體之元件尺寸也跟著大小變化。但在建立
一完整的細胞元件庫時,每一I/O cells的佈局面積一般都是
固定的高度與寬度,以方便整顆IC在自動合成時的自動化
作業,因此不同輸出電流規格的輸出驅動級皆具有相同的
佈局面積與佈局方式。為了變化成不同的輸出電流,輸出
驅動級電晶體之元件佈局一般是畫成手指狀(finger style),
如圖8.2-1(a)所示,再利用改變接到前控制級(pre-buffer)的
手指數目來調變輸出電流的大小。例如,手指狀佈局的電
晶體元件每一手指的輸出電流是設計成2mA,如果一輸出
驅動級需要8mA的輸出電流,只要把4根手指閘極接到前
控制級即可,然後把其他不需使用NMOS手指閘極接地以
關閉多餘的手指狀電晶體元件,其等效電路如圖8.2-1(b)中
所示,其中Mn1是用來當提供輸出電流的電晶體元件,
Mn2是相對多餘的手指狀電晶體元件。利用改變手指閘極
的連接方式,即可產生不同輸出電流規格的輸出驅動級設
計,因其具有相同的佈局面積與佈局方式,很適合應用於
標準的細胞元件庫中。
.gif)
.gif)
圖8.2-1(b)
示之Mn2電晶體的手指閘極被加上了傳統的閘極耦合(gate
-coupled)設計,其等效電路如圖8.2-2中所示。

cell的靜電放電防護能力。在較小輸出電流的輸出驅動級內
,Mn1(Mp1)具有相對較小的元件尺寸,但Mn2(Mp2)具有相
對較大的元件尺寸,在靜電放電情形下如果大尺寸的Mn2(
Mp2)能夠及時導通來排放靜電放電電流,則整個輸出驅動
級的靜電放電防護能力能夠被有效地提昇,因此在6.4.1節
的閘極耦合技術被應用來促使大尺寸的Mn2 (Mp2)能夠被及
時導通來排放靜電放電電流,其設計如圖8.2-2所示。但其
人體放電模式(HBM)之靜電放電耐受能力顯示於表8.2-1中。

耐受能力,雖然其中每一輸出驅動級佈局內Mn1+Mn2(Mp1
+Mp2)的元件總尺寸是一樣的,但2-mA輸出驅動級的人體
放電模式靜電放電耐受能力卻只有1000 ~ 1500V而已,但
12-mA輸出驅動級的人體放電模式靜電放電耐受能力卻可
高於2500V。其中一4mA的輸出驅動級在遭受2000V的人
體放電模式靜電放電破壞後,經由解剖發現被靜電放電損
傷的地方仍是在Mn1元件上。
但具有相對較大尺寸的Mn2卻毫髮未傷,這實驗結果
跟原本利用閘極耦合技術所預期的防護效果正好相反,閘
極耦合技術並未讓大尺寸的Mn2及時導通來排放靜電放電
電流。
再檢視圖8.2-2的設計,我們發現一個問題,當這個利
用閘極耦合技術所設計的輸出驅動級在PS-mode的靜電放
電測試下,出現在Output Pad上的ESD電壓雖然會經由閘極
與汲極的寄生電容(drain-to-gate overlap capacitance) 而耦合
一些電壓到Mn1與Mn2的閘極上,去促使該電晶體導通來
排放ESD電流,這原本就是閘極耦合技術的設計重點。但
在輸出驅動級的PMOS元件Mp1與Mp2中,其汲極到基體(
N-well)有一寄生的二極體(Dp1與Dp2)連接於Output Pad與
VDD電源線之間,且由於當電阻用的Mdn1元件之閘極必須
要連接到VDD以達成正確的電路功能,當正極性的PS-mode
靜電放電電壓出現在Output Pad上時,該ESD電壓會經由寄
生的二極體(Dp1與Dp2)向浮接狀態的VDD電源線充電,因
而導致VDD電源線上也具有高電壓,該當電阻用的Mdn1元
件在那一瞬間即被導通,因而把經由閘極與汲極之寄生電
容所耦合到Mn2閘極上的電壓給排放掉,但在Mn1閘極上所
耦合到的電壓卻因前控制級(pre-buffer)仍是關閉的而被保留
在Mn1浮接狀態的閘極上。其結果是,利用閘極耦合技術
所耦合到的電壓仍被保留在Mn1閘極上,但耦合到Mn2閘
極上的電壓卻給排放掉了,這當然造成ESD電流大部份會
經由導通的Mn1來排放掉,但由於Mn1只具有較小的元件
尺寸,其所能承受的ESD電流當然相對較低,這就是造成
表8.2-1所顯示的實驗結果,當輸出驅動級的輸出電流規格
較小時,其所對應之Mn1元件具有較小的元件尺寸,因此
其ESD耐受能力便相對的較低。這顯示出,光用閘極耦合
技術是無法有效提昇這種小輸出電流規格的輸出驅動級之
ESD耐受能力,必須要再加以修改才能有效提昇整體細胞
元件庫I/O cells的靜電放電防護能力。
由上述之分析可知,小輸出電流規格之輸出驅動級雖
然具有大尺寸的Mn2元件當其靜電放電保護元件,而且在
佈局上具有很對稱的指狀佈局結構,但其ESD耐受能力依
然無法提昇,其主要原因是在該輸出驅動級電路上Mn1(
Mp1)元件與Mn2(Mp2)元件的閘級連接方式不同。當靜電放
電發生時,Mn1(Mp1)元件的閘級等效是處於浮接狀態,但
Mn2(Mp2)元件的閘級卻等效是經由一電阻接地,因此如果
想要提昇此輸出驅動級電路的ESD耐受能力,必須要讓
Mn2(Mp2)元件的閘級在靜電放電發生時,也能等效是處於
浮接狀態,因此該大尺寸的Mn2(Mp2)元件便能及時導通來
排放ESD電流,由於Mn2(Mp2)具有大的元件尺寸,該Mn2
(Mp2)能提供高的ESD耐受能力。為達到這個目的,『動態
浮接閘級之ESD防護技術』便被發展出來。動態浮接閘級
之ESD防護技術在小輸出電流規格之輸出驅動級的設計如
圖8.2-4所示。

態浮接閘級技術增加了一當電阻作用的MR1(MR2)元件與
一當電容作用的MC1(MC2)元件連接到Mdn1(Mdp1)元件的
閘級。當PS-mode靜電放電發生在Output Pad上時,大尺寸
元件Mn2的閘級與小尺寸元件Mn1的閘級皆因閘極電容耦
合作用而耦合到相同的電壓,且該原本處於浮接狀態的
VDD電源線亦經由寄生在PMOS的二極體Dp1與Dp2而被充
電到高電位。在圖8.2-4中,Mdn1元件的閘級並不是直接連
接到VDD電源線,而是經由一等效的RC電路連接到VDD,
因此Mdn1元件的閘級電壓在靜電放電發生的瞬間仍是保持
在相對接地的電位,由於Mdn1元件閘級電壓在靜電放電發
生的瞬間依然等效接地,因此該Mdn1元件便處於關閉的狀
態。由於Mdn1元件處於關閉的狀態,因此經由閘極電容耦
合作用而耦合到Mn2元件閘級上的電壓便不會被漏放掉,
所以大尺寸的Mn2元件便可及時導通來排放靜電放電電流
。利用MR1元件與MC1元件所提供之等效RC電路的加入,
該大尺寸Mn2元件的閘極在靜電放電發生的瞬間是等效處
於浮接(floating)的狀態,與小尺寸Mn1元件的閘極相類似
,因此可以促使整個輸出驅動級的指狀佈局結構能夠均勻
地同時導通來排放靜電放電的電流,使整個輸出驅動級具
有很高的ESD耐受能力。這種利用時間延遲電路設計以達
到暫時性閘極浮接狀態的靜電放電防護技術,因此被稱為
『動態浮接閘級(Dynamic-Floating-Gate)技術』。利用此動
態浮接閘級技術在,圖8.2-4中的MR2元件與MC2元件即是
用來促使Mp2元件之閘極暫時處於浮接(floating)狀態,以
排放ND-mode的靜電放電電流。在NS-mode的靜電放電情
形下,由於寄生在Mn2 (Mn1)元件內的二極體Dn2 (Dn1)處
於形正向偏壓導通狀態,因此該輸出驅動級原本即具有高
的ND-mode靜電放電耐受能力。另外,在PD-mode的靜電
放電情形下,由於寄生在Mp2 (Mp1)元件內的二極體Dp2 (
Dp1)處於正向偏壓導通狀態,因此該輸出驅動級也具有高
的PD-mode靜電放電耐受能力。因此該『動態浮接閘級技
術』即是用來提昇輸出驅動級的PS-mode與ND-mode之靜
電放電耐受能力。圖8.2-4所示,利用『動態浮接閘級技術』
之整個輸出驅動級電路在 0.35-μm製程下的佈局實例顯示於
圖8.2-5中。

浮接(floating)狀態的時間長短,可由MR1元件與MC1元件
的RC時間常數(time constant)來調整,準確的設計需用
HSPICE電路模擬程式來計算。典型模擬『動態浮接閘級
技術』在PS-mode的靜電放電情形下之閘級電壓波形與汲
極電流波形顯示於圖8.2-6(a)與8.2-6(b)中,當電容耦合之
閘級電壓高於NMOS的臨界電壓(threshold voltage)時,該
Mn2元件即被導通而產生汲極電流如圖8.2-6(b)所示,因此
利用Mn2元件閘級電壓的
.gif)
.gif)
圖8.2-6(b)
觀測,即可計算出該Mn2元件在『動態浮接閘級技術』設
計下的導通時間(turn-on time, ton)。該Mn2元件在『動態浮
接閘級技術』下的導通時間跟MR1元件與MC1元件的RC時
間常數有關,藉由改變MR1元件或MC1元件的尺寸大小,
即可利用該『動態浮接閘級技術』來調整Mn2元件的導通
時間。在PS-mode的靜電放電情形下,『動態浮接閘級技術
』應用在一2-mA輸出驅動級之Mn2元件導通時間跟MR1元
件與MC1元件尺寸大小的關係顯示於圖8.2-7中。在圖8.2-7(a)

中顯示出,當MR1元件具有較長的通道長度(channel length)
或是具有較窄的通道寬度(channel width)時,該Mn2元件具有
較長的導通時間。在圖8.2-7 (b)中顯示出,當MC1元件具有

較大的閘級面積時,該Mn2元件亦具有較長的導通時間。
利用HSPICE電路模擬程式的精確計算,即可設計出MR1元
件與MC1元件合適的尺寸大小,一般而言該Mn2元件必需要
有足夠的導通時間(~20ns)以進入其電性上的驟回崩潰導通區
域(snapback region)來排放靜電放電的大電流。
相類似地,在ND-mode的靜電放電情形下,Mp2元件之閘極
處於浮接(floating)狀態的時間長短,可由MR2元件與MC2元
件的RC時間常數(time constant)來調整,準確的設計需用
HSPICE電路模擬程式來計算。其模擬結果顯示於圖8.2-8(a)
與圖8.2-8(b)中
.gif)
.gif)
圖8.2-8(b)
,當電容耦合之負極性閘級電壓低於PMOS的臨界電壓
(threshold voltage)時,該Mp2元件即被導通而產生汲極電流
如圖8.2-8(b)所示,因此利用Mp2元件閘級電壓的觀測,即
可計算出該Mp2元件在『動態浮接閘級技術』設計下的導
通時間(turn-on time, ton)。在ND-mode的靜電放電情形下,
『動態浮接閘級技術』應用在一2-mA輸出驅動級之Mp2元
件導通時間跟MR2元件與MC2元件尺寸大小的關係顯示於
圖8.2-9中。在圖8.2-9 (a)中顯示出,當MR2元件具有較長

的通道長度(channel length) 或是具有較窄的通道寬度(channel
width)時,該Mp2元件具有較長的導通時間。在圖8.2-9 (b)中

顯示出,當MC2元件具有較大的閘級面積時,該Mp2元件
亦具有較長的導通時間。利用HSPICE電路模擬程式的精確
計算,即可設計出MR2元件與MC2元件合適的尺寸大小。
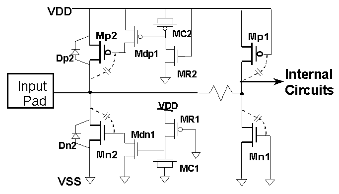
該『動態浮接閘級技術』亦可應用於輸入級靜電放電防護
電路中,一典型的應用設計顯示於圖8.2-10中,『動態浮接

閘級技術』被用來促使輸入級靜電放電防護電路大尺寸元
件(Mn2與 Mp2)的指狀佈局結構能夠均勻地導通來排放靜電
放電的電流,而小尺寸的Mn1與Mp1則當做第二級防護電路
以箝制輸往內部電路的輸入電壓。該『動態浮接閘級技術』
亦可應用於VDD-to-VSS電源線間之靜電放電箝制電路上,
這種設計顯示於圖8.2-11中,『動態浮接閘級技術』被用來

促使靜電放電箝制電路大尺寸元件(Mn2與 Mp2)的指狀佈局
結構能夠均勻地導通來排放靜電放電的電流,藉由VDD-to-
VSS電源線間之靜電放電箝制電路的加入,更可達成如第
七章所介紹的全晶片(whole-chip)靜電放電防護設計。
此『動態浮接閘級技術』已實際應用在 0.35-μm CMOS細胞
元件庫(Cell Library)之I/O cells上,其人體放電模式靜電放電
耐受能力顯示於表8.2-2中,

12mA、或24mA,其ND-mode與PS-mode的靜電放電耐受能
力皆大於八千伏特以上,相較於表8.2-1中利用傳統閘級耦
合技術之實驗數據,更顯示出此『動態浮接閘級技術』在
靜電放電防護設計上的具體成效。
對一2-mA輸出驅動級,利用傳統閘級耦合技術與此『動態
浮接閘級技術』的機器放電模式靜電放電耐受能力顯示於
表8.2-3中,在相同的佈局面積與佈局方式之下,『動態浮
接閘級技術』能夠促使整個輸出驅動級的指狀佈局結構均
勻地同時導通來排放靜電放電的電流,因而使整個輸出驅
動級具有很高的ESD耐受能力。

元件庫I/O cells之元件充電模式靜電放電耐受能力顯示於
表8.2-4中,元件充電模式之靜電放電在測試上有 Socket-mode
與 Field-induced mode之分。該利用『動態浮接閘級技術』所
設計的I/O cells之元件充電模式靜電放電耐受能力皆可 高於
1000V之國際標準。